|
SDR TRX "Super Puper"
|
|
| ut3mk | Дата: Четверг, 04.02.2021, 09.42.25 | Сообщение # 511 |
 Генералиссимус
Группа: Администраторы
Сообщений: 5078
Статус: Offline
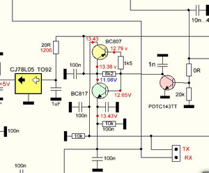
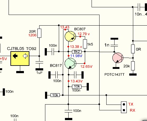
| Цитата raparhiv (  ) Откинул 143. При замыкании коллектор-эмитер 143ТТ на эмиттере 807 подымается с 13.38 до 13.45 В
C откинутым 143ТТ, напряжения такие
BC817 б 12.65 v э 13.43 v к 11.98 v
BC807 б 12.79 v э 13.38 v к 13.43 v
ВНИМАТЕЛЬНО ВСЕ ПЕРЕПРОВЕРЬ! ЯВНО ПУТАНИЦА С НОЖКАМИ. У тебя получается, что выходные напряжения больше общего питающего эти транзисторы.

Внимательно проследил печатную плату и не увидел на ней резистора на 10кОм с порта ТХ на корпус. Установи его поверх блокировочного конденсатора как на снимке платы.

|
| |
|
|
| I{esha | Дата: Четверг, 04.02.2021, 10.52.31 | Сообщение # 512 |
|
Рядовой
Группа: Пользователи
Сообщений: 7
Статус: Offline
| Добрый День! Резистор 10к составляют два резистора по 20к
|
| |
|
|
| goaliv-3 | Дата: Четверг, 04.02.2021, 11.41.49 | Сообщение # 513 |
|
Генерал-майор
Группа: Пользователи
Сообщений: 312
Статус: Offline
| Цитата I{esha (  ) Резистор 10к составляют два резистора по 20к Ну, во-первых, вы опираетесь на очень устаревшую версию платы TRX. Во-вторых, указанные резисторы 20к могут и не стоять, в зависимости от примененных транзисторов. Юрий уже объяснял их (и нулевых перемычек) назначение. Я же предполагаю, что в нестабильной работе данного узла RX-TX виновато именно качество современных транзисторов, а именно высокий коэффициент h21. Если помните, в старые добрые времена, при построении любой конструкции, автор указывал такие коэффициенты для всех узлов и каскадов. Сейчас же о подборе транзисторов по этому параметру вообще забыли. Думаю, нужна замена транзисторов узла на другие, с подбором h21.
|
| |
|
|
| ut3mk | Дата: Четверг, 04.02.2021, 13.38.59 | Сообщение # 514 |
 Генералиссимус
Группа: Администраторы
Сообщений: 5078
Статус: Offline
| Цитата raparhiv (  ) Откинул 143. При замыкании коллектор-эмитер 143ТТ на эмиттере 807 подымается с 13.38 до 13.45 В
C откинутым 143ТТ, напряжения такие
BC817 б 12.65 v э 13.43 v к 11.98 v
BC807 б 12.79 v э 13.38 v к 13.43 v
В схеме измените значение номиналов резисторов на шине TX и RX с 10 кОм на 1к5. Если выхода не имеют соответствующей нагрузки то этот узел не работает как предусматривается схемой.
Еще раз повторюсь! Заменить резистор 10кОм на шине RX и установить новый по шине ТХ номиналом не более 1к5.

файлы в архиве заменены на новые https://ut3mk.at.ua/forum/2-146-15568-16-1609615958
|
| |
|
|
| petraleksander9 | Дата: Четверг, 04.02.2021, 14.55.55 | Сообщение # 515 |
|
Подполковник
Группа: Пользователи
Сообщений: 123
Статус: Offline
| В последней 5 версии - реле ставится со стороны SMD компонентов?
|
| |
|
|
| raparhiv | Дата: Четверг, 04.02.2021, 15.00.06 | Сообщение # 516 |
|
Сержант
Группа: Пользователи
Сообщений: 35
Статус: Offline
| Цитата petraleksander9 (  ) В последней 5 версии - реле ставится со стороны SMD компонентов? Да
|
| |
|
|
| raparhiv | Дата: Четверг, 04.02.2021, 22.17.55 | Сообщение # 517 |
|
Сержант
Группа: Пользователи
Сообщений: 35
Статус: Offline
| После установки резисторов по 1.5 ком, проблема осталась. Картина следующая

с резисторами 10 ком было
Сообщение отредактировал raparhiv - Четверг, 04.02.2021, 22.21.46 |
| |
|
|
| goaliv-3 | Дата: Пятница, 05.02.2021, 12.06.19 | Сообщение # 518 |
|
Генерал-майор
Группа: Пользователи
Сообщений: 312
Статус: Offline
| Цитата raparhiv (  ) проблема осталась. Такое впечатление, что напрочь отсутствует резистор 8к2, и открыты сразу оба транзистора.
|
| |
|
|
| petr1zosh2011 | Дата: Пятница, 05.02.2021, 13.19.54 | Сообщение # 519 |
|
Рядовой
Группа: Пользователи
Сообщений: 17
Статус: Offline
| А без ptdc143tt?
|
| |
|
|
| rd3q | Дата: Пятница, 05.02.2021, 14.00.04 | Сообщение # 520 |
|
Рядовой
Группа: Пользователи
Сообщений: 6
Статус: Offline
| Проверьте земля на резисторах 1.5к точно есть? Откуда там такие напряжения?
|
| |
|
|
| ut3mk | Дата: Пятница, 05.02.2021, 14.01.06 | Сообщение # 521 |
 Генералиссимус
Группа: Администраторы
Сообщений: 5078
Статус: Offline
| Цитата raparhiv (  ) После установки резисторов по 1.5 ком, проблема осталась. Картина следующая
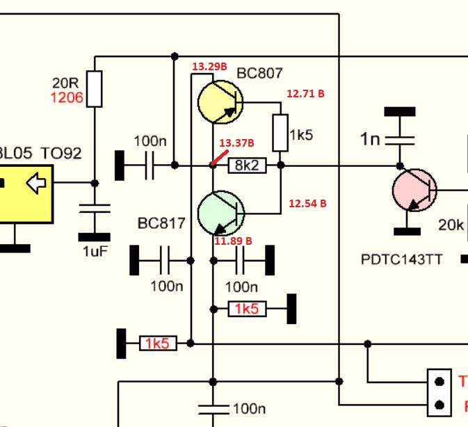
Посмотри на базы транзистора 807 там 12. 71В, а на базе 817 - 12.63В. Хотя напряжение на базу 807 подается через свой дополнительный резистор 1к5 Откуда после резистора появилось повышенное напряжение на базы транзистора 807? При таком напряжении он будет закрыт и откроется если его базу посадить на корпус.
Дай сетку напряжений как выше, но уже для RX и ТХ режимов. Что происходит с тнми же напряжениями при удалении 143. Как работает этот узел если там оставить по очереди только один из транзисторов. Таким образом можно методом исключения найти причину. По мне, пробит переход эмиттер - база 807 транзистора.
|
| |
|
|
| petraleksander9 | Дата: Пятница, 05.02.2021, 16.42.41 | Сообщение # 522 |
|
Подполковник
Группа: Пользователи
Сообщений: 123
Статус: Offline
| Сегодня впаяю транзисторы и тоже проверю.(Интересно) Добавлено (05.02.2021, 17.33.15) --------------------------------------------- Впаял транзисторы. На RX - +12, на TX-0.
|
| |
|
|
| raparhiv | Дата: Пятница, 05.02.2021, 19.48.19 | Сообщение # 523 |
|
Сержант
Группа: Пользователи
Сообщений: 35
Статус: Offline
| Откинул, питание УВЧ (резистор 33ом). Схема стала работать корректно. BC807 полностью закрыт в режиме RX.
Сообщение отредактировал raparhiv - Суббота, 06.02.2021, 15.24.20 |
| |
|
|
| ut3mk | Дата: Пятница, 05.02.2021, 19.57.35 | Сообщение # 524 |
 Генералиссимус
Группа: Администраторы
Сообщений: 5078
Статус: Offline
| Цитата raparhiv (  ) Откинул, питание УВЧ (резистор 33ом). Схема стала работать корректно. BC807 полностью закрыт в режиме RX. Буду смотреть, что там садит. У тебя напряжение RX и TX смешиваются в откинутом каскаде.
|
| |
|
|
| raparhiv | Дата: Пятница, 05.02.2021, 20.02.16 | Сообщение # 525 |
|
Сержант
Группа: Пользователи
Сообщений: 35
Статус: Offline
| Цитата ut3mk (  ) У тебя напряжение RX и TX смешиваются в откинутом каскаде. Можно подробнее, Юрий. Я не совсем понял.
Сообщение отредактировал raparhiv - Суббота, 06.02.2021, 01.44.49 |
| |
|
|