|
SDR TRX "Super Puper"
|
|
| rd3q | Дата: Пятница, 05.02.2021, 20.40.09 | Сообщение # 526 |
|
Рядовой
Группа: Пользователи
Сообщений: 6
Статус: Offline
| raparhiv Александр почистите л/с не возможно ответить! Добавлено (05.02.2021, 21.56.59) --------------------------------------------- У кого есть платы в наличии? Может кто составил список элементов на основную плату, поделитесь!
Сообщение отредактировал rd3q - Пятница, 05.02.2021, 20.40.45 |
| |
|
|
| alexsharko47 | Дата: Суббота, 06.02.2021, 07.55.25 | Сообщение # 527 |
|
Полковник
Группа: Пользователи
Сообщений: 150
Статус: Offline
| Цитата ua4fad54 (  ) Заказал у братьев,уже сделали скоро приедут,ждем -с
Платы какой версии заказали?
|
| |
|
|
| alexsharko47 | Дата: Суббота, 06.02.2021, 12.34.20 | Сообщение # 528 |
|
Полковник
Группа: Пользователи
Сообщений: 150
Статус: Offline
| Цитата ua4fad54 (  ) Заказал V.5 с УВЧ
Цена платы сколько будет?
|
| |
|
|
| rd3q | Дата: Суббота, 06.02.2021, 14.02.50 | Сообщение # 529 |
|
Рядовой
Группа: Пользователи
Сообщений: 6
Статус: Offline
| Цитата ua4fad54 (  ) Заказал V.5 с УВЧ написал в л/с ответьте.
|
| |
|
|
| petraleksander9 | Дата: Воскресенье, 07.02.2021, 08.52.28 | Сообщение # 530 |
|
Подполковник
Группа: Пользователи
Сообщений: 123
Статус: Offline
| А что не так? База - через 1к. на землю, эмитер через 10 и 33 ома на землю, коллектор на транс. Добавлено (07.02.2021, 10.53.53) --------------------------------------------- Сегодня впаяю 1 корпус, 2 выходных транзистора, трансформатор и попробую в работе.
|
| |
|
|
| goaliv-3 | Дата: Воскресенье, 07.02.2021, 10.58.07 | Сообщение # 531 |
|
Генерал-майор
Группа: Пользователи
Сообщений: 312
Статус: Offline
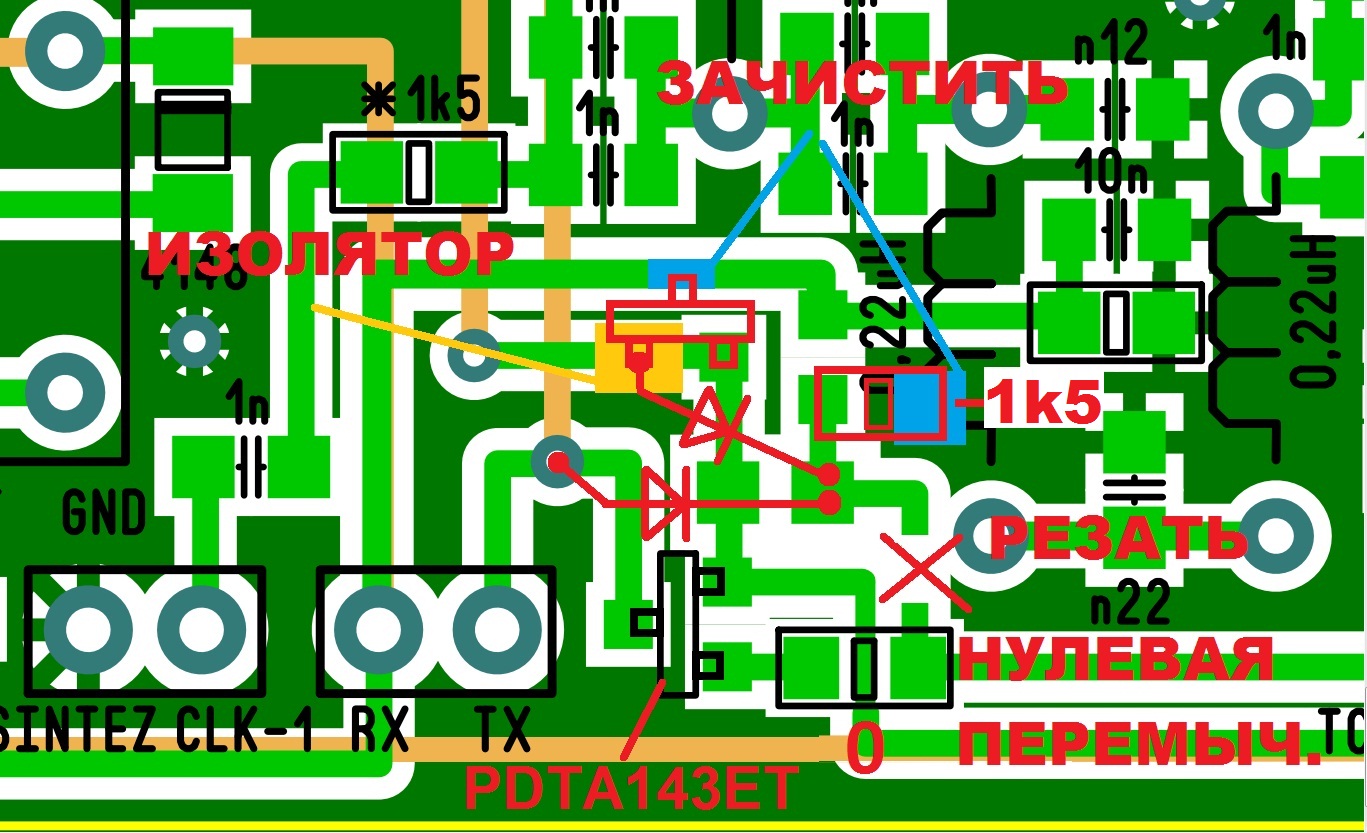
| Цитата petraleksander9 (  ) А что не так? Да дело не в предв.УВЧ, а в схеме узла коммутатора RX-TX. Работа такой схемы сильно зависит от экземпляров примененных транзисторов, точнее от их коэф. усиления. Посмотрите сами. Переход Эмиттер-База канала ТХ через резистор 1к5 напрямую завязан на переход Б-Э канала RX. Что получаем? Открыты оба канала! Придется или экземпляры транзисторов подбирать, или ловить соотношение резисторов. Далее. Транзистор 143ТТ в открытом состоянии вроде и замыкает на массу, но имеет на своем переходе К-Э напряжение, достаточное для открытия базового перехода ВС817. Картина смазывается. Для надежного закрывания транзистора ВС817 нужно полное закорачивание его базы на массу. Так что, картина маслом. Еще раз предлагаю применить здесь схему узла RX-TX от трансивера SW2015...2019. Она очень проста, надежна и не требует подбора деталей. ПС Предлагаю такой вариант переделки.
Сообщение отредактировал goaliv-3 - Воскресенье, 07.02.2021, 12.44.03 |
| |
|
|
| petraleksander9 | Дата: Воскресенье, 07.02.2021, 16.18.00 | Сообщение # 532 |
|
Подполковник
Группа: Пользователи
Сообщений: 123
Статус: Offline
| Какое назначение RX, TX на основной плате, куда их подсоединить? Или это контрольные точки.
|
| |
|
|
| raparhiv | Дата: Воскресенье, 07.02.2021, 16.43.25 | Сообщение # 533 |
|
Сержант
Группа: Пользователи
Сообщений: 35
Статус: Offline
| Цитата petraleksander9 (  ) Или это контрольные точки.
Да, контрольные точки.
|
| |
|
|
| ut3mk | Дата: Воскресенье, 07.02.2021, 18.56.56 | Сообщение # 534 |
 Генералиссимус
Группа: Администраторы
Сообщений: 5078
Статус: Offline
| Решение проблем с RX и TX напряжением
|
| |
|
|
| petraleksander9 | Дата: Воскресенье, 07.02.2021, 19.14.41 | Сообщение # 535 |
|
Подполковник
Группа: Пользователи
Сообщений: 123
Статус: Offline
| Да! Когда впаял все компоненты напряжение на RX и TX присутствует постоянно.
|
| |
|
|
| artemkotuzyak | Дата: Воскресенье, 07.02.2021, 19.26.25 | Сообщение # 536 |
|
Лейтенант
Группа: Пользователи
Сообщений: 67
Статус: Offline
| Здравствуйте, не могли бы подсказать нужно ли еще что то менять при установке rd16 вместо 510, нужно ли трансформаторы переделывать?
|
| |
|
|
| ut3mk | Дата: Воскресенье, 07.02.2021, 19.27.07 | Сообщение # 537 |
 Генералиссимус
Группа: Администраторы
Сообщений: 5078
Статус: Offline
| Цитата petraleksander9 (  ) Да! Когда впаял все компоненты напряжение на RX и TX присутствует постоянно.
Если постоянно - мертвые транзисторы.
|
| |
|
|
| ut3mk | Дата: Воскресенье, 07.02.2021, 19.33.17 | Сообщение # 538 |
 Генералиссимус
Группа: Администраторы
Сообщений: 5078
Статус: Offline
| Цитата artemkotuzyak (  ) Здравствуйте, не могли бы подсказать нужно ли еще что то менять при установке rd16 вместо 510, нужно ли трансформаторы переделывать? нет ничего мотать не надо. Желательно бусинку на затвор. Или на тот же затвор сигнал подать через резистор 10 Ом
|
| |
|
|
| raparhiv | Дата: Воскресенье, 07.02.2021, 19.34.40 | Сообщение # 539 |
|
Сержант
Группа: Пользователи
Сообщений: 35
Статус: Offline
| Цитата ut3mk (  ) Решение проблем с RX и TX напряжением Да, Юрий, сегодня еще до видео победил RX-TX проблему заменив резистор 8.2 кОм на 1.5 кОм !!! И что еще заметил после подключения питания синтезатора, пришлось также корректировать значение сопротивления. Остановился на 1.5 . Все работает.
Сообщение отредактировал raparhiv - Воскресенье, 07.02.2021, 19.41.10 |
| |
|
|
| kosmopoisk | Дата: Воскресенье, 07.02.2021, 20.08.18 | Сообщение # 540 |
 Полковник
Группа: Пользователи
Сообщений: 175
Статус: Offline
| проверяйте, все что сказал Юрий, добавил в пп
|
| |
|
|