|
SDR TRX "Super Puper"
|
|
| ut3mk | Дата: Воскресенье, 07.02.2021, 20.46.53 | Сообщение # 541 |
 Генералиссимус
Группа: Администраторы
Сообщений: 5078
Статус: Offline
| Сетка напряжений для RX и TX при 12В питании. Все , что касается схемы, печатной платы и гербера все заменены. https://ut3mk.at.ua/forum/2-146-15568-16-1609615958
|
| |
|
|
| mgff | Дата: Понедельник, 08.02.2021, 19.12.07 | Сообщение # 542 |
 Лейтенант
Группа: Пользователи
Сообщений: 51
Статус: Offline
| Цитата ut3mk (  ) Доброго времени суток, вопрос может и не по теме, но вот какая штука... Поставил за место механического энкодера оптический с китая на 600 импульсов... Шах выставил 50 герц... медленно кручу все нормально, чуть быстрее пропуски.... Кто может че подсказать?
Банально просто - прерывание. Оно отличается по времени. Задержки разные и ваши 10 импульсов воспринимаются как дребезг контактов. Как раз для устранения такого эффекта запаиваются блокировочные конденсаторы на ножках энкодера. Они затягивают время отслеживания работы энкодера. Пробуй уменьши номинал с 100uF до 10uF, а может и того меньше. Гарантии не даю, библиотека под энкодеры с 24 импульсами.
Уменьшил конденсаторы на 10u.... Как плавно и без пропусков работает энкодер!!! Шаг поставил 10 герц! Ну прам как на трансивере моем стареньком! Спасибо Юрий, поклон до земли!
Сообщение отредактировал mgff - Понедельник, 08.02.2021, 19.12.43 |
| |
|
|
| goaliv-3 | Дата: Вторник, 09.02.2021, 15.06.27 | Сообщение # 543 |
|
Генерал-майор
Группа: Пользователи
Сообщений: 312
Статус: Offline
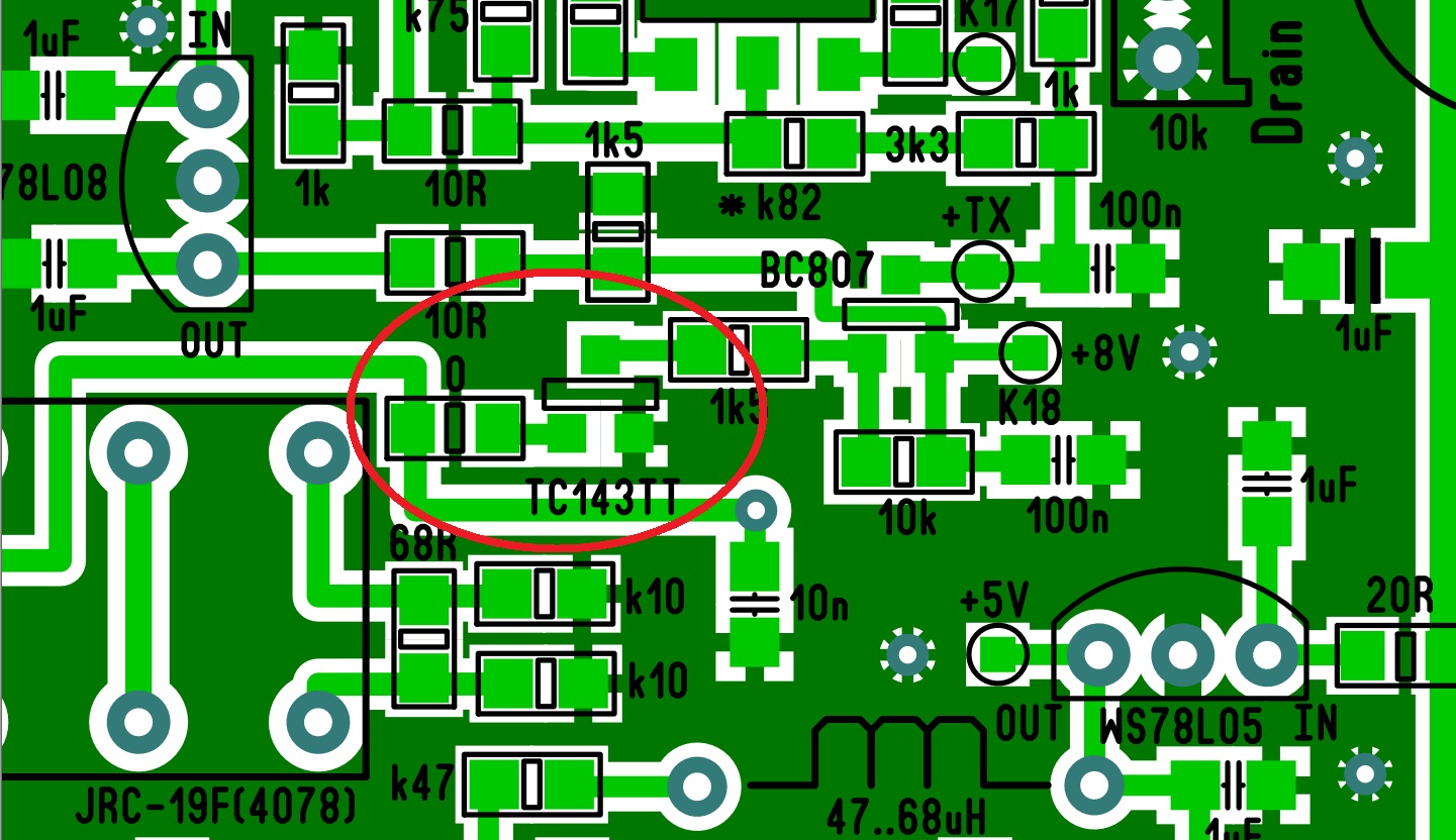
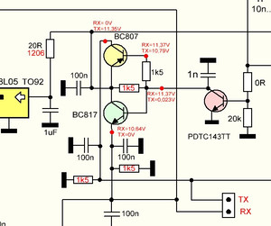
| to UT3MK На плате отсутствует резистор 20кОм с базы на массу. Если ставить транзистор не TC143TT, а простой, то без него не обойтись.


Обнаружены дублирующие друг друга резисторы 10кОм, не смертельно, но есть.

И еще несколько вопросов. 1. Конденсаторы 3х22пФ и 2х100n 250в - какого типа? Пленочные? 2. Конденсаторы 10uF и 4,7uF в цепи 13,2В обозначены на схеме как 1206. Но керамику с такой емкостью и на напряжение 25В найти не могу. Танталовые туда пойдут?

И еще вопрос по индуктивностям для ДПФ - подскажите, где на Украине можно прикупить? Предел мечтаний - чтобы все номиналы и в одном магазине.
Сообщение отредактировал goaliv-3 - Вторник, 09.02.2021, 15.14.28 |
| |
|
|
| petr1zosh2011 | Дата: Вторник, 09.02.2021, 15.55.36 | Сообщение # 544 |
|
Рядовой
Группа: Пользователи
Сообщений: 17
Статус: Offline
| Конденсаторы 10uF и 4,7uF в цепи 13,2В обозначены на схеме как 1206. Брал voron.ua. Конденсаторы 3х22пФ и 2х100n(SMD) 250в керамика.
|
| |
|
|
| goaliv-3 | Дата: Вторник, 09.02.2021, 17.19.36 | Сообщение # 545 |
|
Генерал-майор
Группа: Пользователи
Сообщений: 312
Статус: Offline
| Цитата petr1zosh2011 (  ) Брал voron.ua. Спасибо, уже пересматриваю их каталог. С конденсаторами еще можно что-то найти, а вот дросселя - только два номинала, и то не пойму, какого типоразмера.
|
| |
|
|
| petraleksander9 | Дата: Вторник, 09.02.2021, 17.28.51 | Сообщение # 546 |
|
Подполковник
Группа: Пользователи
Сообщений: 123
Статус: Offline
| 0.22, 047, 4.7, 10, 68 - есть(аксиальные).
|
| |
|
|
| ut3mk | Дата: Вторник, 09.02.2021, 18.00.07 | Сообщение # 547 |
 Генералиссимус
Группа: Администраторы
Сообщений: 5078
Статус: Offline
| Цитата goaliv-3 (  ) отсутствует резистор 20кОм
Спасибо за найденную ошибку. Добавил утерянный резистор.

Я исправил и перезаписал все файлы в этом сообщении: https://ut3mk.at.ua/forum/2-146-15568-16-1609615958
|
| |
|
|
| ut3mk | Дата: Вторник, 09.02.2021, 18.21.18 | Сообщение # 548 |
 Генералиссимус
Группа: Администраторы
Сообщений: 5078
Статус: Offline
| Цитата goaliv-3 (  ) Предел мечтаний - чтобы все номиналы и в одном магазине
Хотелка однако большая 
https://u.to/8tsEGw https://u.to/-hvwEg Дросселя https://imrad.com.ua/ru/drossel/page/8?page=8
|
| |
|
|
| goaliv-3 | Дата: Вторник, 09.02.2021, 19.42.40 | Сообщение # 549 |
|
Генерал-майор
Группа: Пользователи
Сообщений: 312
Статус: Offline
| Цитата ut3mk (  ) Хотелка однако большая Ну так то ж мечтания. За ссылки спасибо.
|
| |
|
|
| raparhiv | Дата: Среда, 10.02.2021, 00.41.48 | Сообщение # 550 |
|
Сержант
Группа: Пользователи
Сообщений: 35
Статус: Offline
| Сегодня попробовал настроить выходной каскад.
BFG 591. Контрольные точки: К16 - 8,62 B коллектор К17 - 0,49 В эмиттер (на плате указано 0,42) - ЗАВЫШЕНО? 1.21 B база (сам транзистор прилично греет, палец не удержать)
K18 - 7,87 B
IRF610
Временно посадил его не радиатор с компьютерного блока питания. При напряжении 4.87 В на затворе, ток покоя уже поднялся до 0.55 А. На этом пока остановился. Даже с радиатором тоже греется прилично. Вместо антенны нагружал резистором 60 ом. Напряжения: G - 4.87 B D - 12.85 B
Все в пределах нормы или что-то не так?
Сообщение отредактировал raparhiv - Среда, 10.02.2021, 09.58.17 |
| |
|
|
| iljinandrey | Дата: Среда, 10.02.2021, 09.15.25 | Сообщение # 551 |
 Генерал-лейтенант
Группа: Пользователи
Сообщений: 649
Статус: Offline
| Ток покоя бфг591 должен быть 12-15ма, регулируйте напряжение на базе, по схеме свшки там должно быть 0.74в.
Ирф610 отдавая свои положенные 5вт, на тонком радиаторе от видеокарты, практически не грелся и там смысла от тока покоя, выше 500ма нет.
|
| |
|
|
| ut3mk | Дата: Среда, 10.02.2021, 10.10.00 | Сообщение # 552 |
 Генералиссимус
Группа: Администраторы
Сообщений: 5078
Статус: Offline
| Цитата raparhiv (  ) К17 - 0,49 В эмиттер (на плате указано 0,42) - ЗАВЫШЕНО? 1.21 B база - 1,21 B Да оно действительно завышено. На коллекторе все нормально, а вот ток покоя явно на пределе. Резистор 820 Ом со звездочкой как раз и отвечает за ток покоя. Подбирая его добивайся так, что бы на эмиттерном резисторе напряжение было не более 0.42 Вольта. Питание 591 не стабилизированное, а следовательно завышать питание всего трансивера не рекомендую. Я как то"игрался" с его пределом и при 14.5В этот транзистор сам себя выпаял.
Цитата raparhiv (  ) IRF610 С 610 ток можно и больше, а с 510 нет смысла ток покоя превышать более 500мА. Естественно надо смотреть на возможности теплоотвода.
|
| |
|
|
| petraleksander9 | Дата: Четверг, 11.02.2021, 13.07.52 | Сообщение # 553 |
|
Подполковник
Группа: Пользователи
Сообщений: 123
Статус: Offline
| Подключил датчик тока acs712-5a. Где должен отображаться ток?
|
| |
|
|
| goaliv-3 | Дата: Четверг, 11.02.2021, 13.21.50 | Сообщение # 554 |
|
Генерал-майор
Группа: Пользователи
Сообщений: 312
Статус: Offline
| Тут опять вопрос. На схеме в эмиттере BFG591 есть конденсаторы, а на плате не вижу место для них. Их можно запаять поверх резисторов 13R, или они вообще не нужны?
|
| |
|
|
| ut3mk | Дата: Четверг, 11.02.2021, 14.26.15 | Сообщение # 555 |
 Генералиссимус
Группа: Администраторы
Сообщений: 5078
Статус: Offline
| Цитата goaliv-3 (  ) На схеме в эмиттере BFG591 есть конденсаторы, а на плате не вижу место для них. Их можно запаять поверх резисторов 13R, или они вообще не нужны?
Первоначально их не ставили. Сняв равномерность усиления заметил небольшой завал на ВЧ. Эти конденсаторы немного выравнивают завал усиления. Но без них запросто можно обойтись. У себя я их запаял по верх резисторов на 13 Ом.
|
| |
|
|