|
SDR Трансивер на SMD элементах
|
|
| ew7ra | Дата: Суббота, 28.12.2013, 23.02.21 | Сообщение # 1546 |
 Лейтенант
Группа: Пользователи
Сообщений: 75
Статус: Offline
| Цитата ut3mk (  ) Она как раз и нарушает фазу переворачивает ее или сдвигает настолько, что приводит к полной смене верхней с нижней боковой. Юрий, и все кто отозвался, спасибо за помощь! Буду искать микросхему, потом отпишусь о результате.
|
| |
|
|
| Sir | Дата: Воскресенье, 29.12.2013, 06.26.24 | Сообщение # 1547 |
 Лейтенант
Группа: Пользователи
Сообщений: 53
Статус: Offline
| Приветствую форумчан. Заканчивается 2013год-можно подвести небольшие итоги. У меня 14v.Больше полгода в эфире на всех бендах+си-би, всеми видами моды-полет нормальный. Хочу выразить огромную благодарность Юрию и всем кто принимал и принимает участие в этом проекте и поздравить всех с наступающим 2014г.-удачи всем и здоровья в каждый орган. С нетерпением жду новых разработок. Сергей.
|
| |
|
|
| ew7ra | Дата: Воскресенье, 29.12.2013, 21.39.49 | Сообщение # 1548 |
 Лейтенант
Группа: Пользователи
Сообщений: 75
Статус: Offline
| ut3mk, Юрий, а возможна ли замена 74LVC74DR например на 74LVC74АDR или на 74LVC74А, потому как *DR у нас нигде не купить, да и даташит конкретно на 74LVC74DR я не нашел, чтобы сравнить. Заранее благодарен.
|
| |
|
|
| ut3mk | Дата: Понедельник, 30.12.2013, 00.31.59 | Сообщение # 1549 |
 Генералиссимус
Группа: Администраторы
Сообщений: 5078
Статус: Offline
| ew7ra,
Это одно и то же. Я сейчас монтирую на 74LVC74А
|
| |
|
|
| RADIO | Дата: Вторник, 31.12.2013, 20.01.14 | Сообщение # 1550 |
|
Лейтенант
Группа: Пользователи
Сообщений: 55
Статус: Offline
| Sir А по какой схеме синтезатор, папка SDR-TRX_V14_3378 FINAL UT3MK есть,
схема и печатка осн. платы !
--------------------------------------------------------------------------------------------------------------------- Всех радиолюбителей с наступающим Новым Годом !!!
Сообщение отредактировал RADIO - Вторник, 31.12.2013, 20.05.28 |
| |
|
|
| LZ2GX | Дата: Среда, 01.01.2014, 03.09.42 | Сообщение # 1551 |
 Полковник
Группа: Пользователи
Сообщений: 212
Статус: Offline
| Всех с Новым годом!
|
| |
|
|
| мигар | Дата: Четверг, 09.01.2014, 21.18.22 | Сообщение # 1552 |
|
Подполковник
Группа: Пользователи
Сообщений: 126
Статус: Offline
| Цитата ut3mk (  ) ut3mk Всех с прошедшими и наступающими праздниками!!!!!! Юрий как дела движутся СО схемой раздельных TX/RX и своими формирователя на каждый канал?Время есть и руки чешутся.
Сообщение отредактировал мигар - Четверг, 09.01.2014, 21.19.06 |
| |
|
|
| ut3mk | Дата: Пятница, 10.01.2014, 02.54.20 | Сообщение # 1553 |
 Генералиссимус
Группа: Администраторы
Сообщений: 5078
Статус: Offline
| мигар,
В последнии дни по 4 часа в день занимаюсь разводкой печатной платы. Уйма вариантов, иногда практически тупиковые. Но все же потихоньку продвигается.
|
| |
|
|
| мигар | Дата: Пятница, 10.01.2014, 07.40.03 | Сообщение # 1554 |
|
Подполковник
Группа: Пользователи
Сообщений: 126
Статус: Offline
| Цитата ut3mk (  ) ut3mk Я для этой платы заказал TC4-1и TC1-1.Пробую сам разводить ,но боюсь косяков наделать с фазировкой сигналов.До конца не понятен этот момент.Буду ждать твой вариант.Скорейших успехов!
|
| |
|
|
| UR5NEU6117 | Дата: Воскресенье, 12.01.2014, 20.25.20 | Сообщение # 1555 |
 Рядовой
Группа: Пользователи
Сообщений: 11
Статус: Offline
| Юрий здраствуйте! Как у вас дела с новой версией ОСНОВНОЙ платы? Какие её размеры планируются , и на сколько будет больше по размерам от предыдущей? И какие планы , для запуска в МАССЫ ? Интерес раздерает! Поделитесь информацией , и что уже выходит ? И ка я понимаю , эта схема уже окончательная , на сегодня.
|
| |
|
|
| Седой | Дата: Понедельник, 13.01.2014, 08.02.07 | Сообщение # 1556 |
|
Сержант
Группа: Пользователи
Сообщений: 32
Статус: Offline
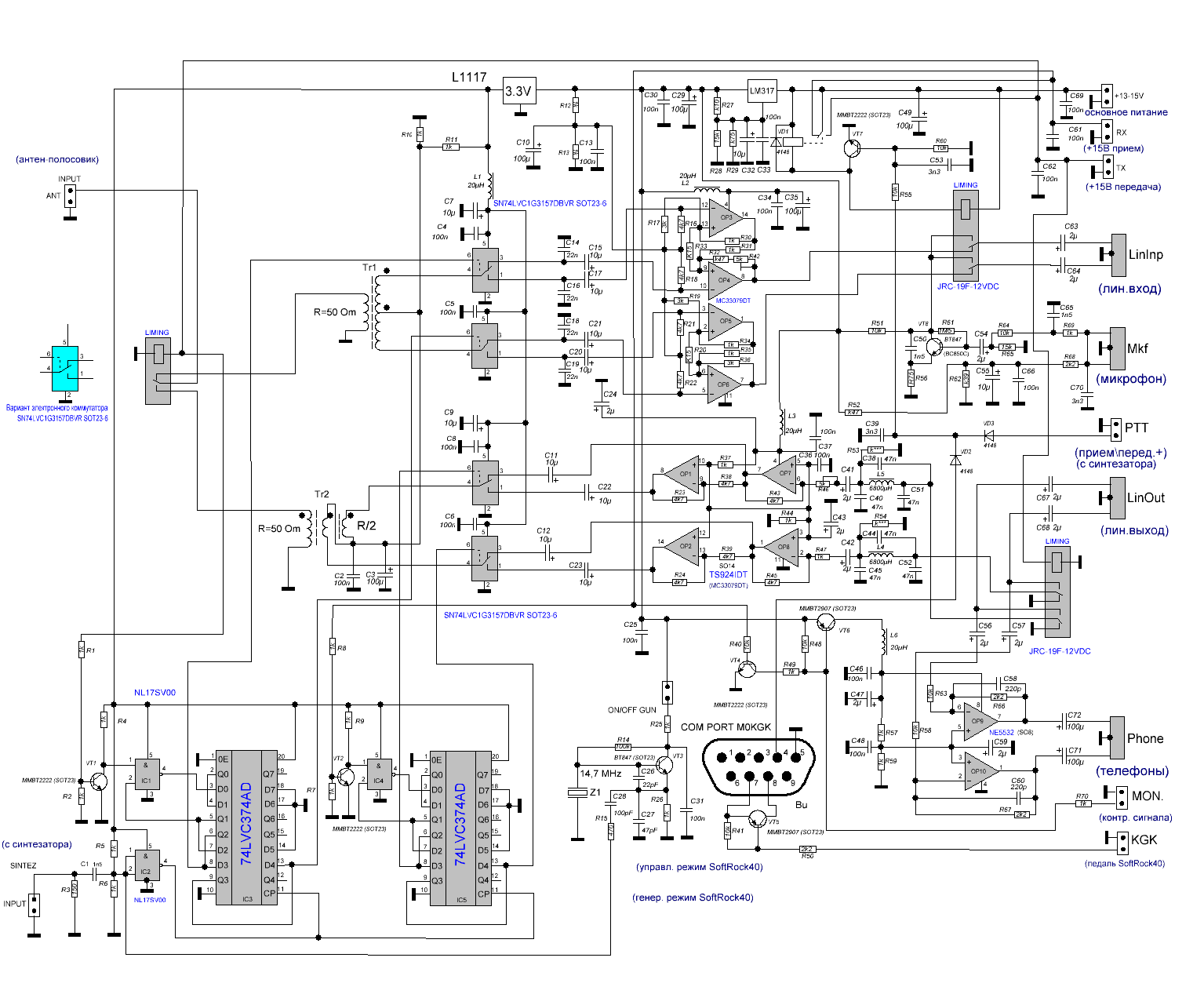
| Цитата UR5NEU6117 (  ) И ка я понимаю , эта схема уже окончательная , на сегодня. Прикрепления: 9746162.gif(94Kb) Всем доброго здоровья. Если в этом варианте вместо МС33078 применить LT6232,а в ключах применить ADG736...то шумовая дорожка будет ниже на 7-8 дб без антенны конечно. Но лучшее враг хорошего.В своем трансивере буду менять FST на ADG736. У ADG736 сопротивление канала-2.5 Ом,а рабочая частота выше 200 мГц
|
| |
|
|
| ut3mk | Дата: Понедельник, 13.01.2014, 15.28.56 | Сообщение # 1557 |
 Генералиссимус
Группа: Администраторы
Сообщений: 5078
Статус: Offline
| печатную плату развожу придерживаюсь этой схемы. Но в процессе возможны правки так как появляются множество проблем с односторонней разводкой. Плата практически уже спроектирована, идет поиск ошибок и тому подобное. Скоро родим
Если будут пожелания, пишите.
В схеме могут быть неточности.
|
| |
|
|
| мигар | Дата: Понедельник, 13.01.2014, 15.57.08 | Сообщение # 1558 |
|
Подполковник
Группа: Пользователи
Сообщений: 126
Статус: Offline
| Цитата Седой (  ) Если в этом варианте вместо МС33078 применить LT6232, Слов нет -хорошая микросхема.НО.Дефецитна по крайней мере в России.У ADG736.200МГЦ а у TS53157DBvRG4 -300МГц.А ADG736 надо пробывать.Всё познаётся в сравнении.Вон Флексы упёрлись в 74CBT3253.С 1000до 5000 её ставят.Значит что то в ней есть .Ведь не дураки и выбор у них элементной базы несоизмерим с нашим.
Сообщение отредактировал мигар - Понедельник, 13.01.2014, 16.15.52 |
| |
|
|
| UR4UDT | Дата: Понедельник, 13.01.2014, 16.44.41 | Сообщение # 1559 |
|
Лейтенант
Группа: Пользователи
Сообщений: 45
Статус: Offline
| Юра, резисторы перед смесителем Rx нужно поставить (~90Ом). Иначе ДПФы перекосятся.
|
| |
|
|
| ut3mk | Дата: Понедельник, 13.01.2014, 17.16.46 | Сообщение # 1560 |
 Генералиссимус
Группа: Администраторы
Сообщений: 5078
Статус: Offline
| Цитата UR4UDT (  ) x нужно поставить (~90Ом).
Да ты о них в прошлый раз напоминал. А я ступил сразу их не поставил. И самое главное, что печатку развожу, а сам и ни гу-гу. СПС!
|
| |
|
|