|
SDR Трансивер на SMD элементах
|
|
| Седой | Дата: Четверг, 16.01.2014, 17.43.43 | Сообщение # 1576 |
|
Сержант
Группа: Пользователи
Сообщений: 32
Статус: Offline
| Цитата ut3mk (  ) какая лучше MC74LCX574DTR2G или SN74ABT574ADW? Лучше 74ABT574 у нее по даташиту типовое значение 400 мГц практически это разные микросхемы,но с одной организацией логики.У SN74 ABT574 типовое-200 мГц
|
| |
|
|
| мигар | Дата: Четверг, 16.01.2014, 18.04.54 | Сообщение # 1577 |
|
Подполковник
Группа: Пользователи
Сообщений: 126
Статус: Offline
| Цитата Седой (  ) 74ABT574 у нее по даташиту типовое значение 400 мГц Цитата Седой (  ) SN74 ABT574 типовое-200 мГц Разница заметна.Вот что значит другой производитель.
|
| |
|
|
| ut3mk | Дата: Четверг, 16.01.2014, 18.06.29 | Сообщение # 1578 |
 Генералиссимус
Группа: Администраторы
Сообщений: 5078
Статус: Offline
| Седой,
Вот тебе бабушка и Юрьев день!
Открываем этот даташит и получаем совсем другую картину
|
| |
|
|
| мигар | Дата: Четверг, 16.01.2014, 19.01.41 | Сообщение # 1579 |
|
Подполковник
Группа: Пользователи
Сообщений: 126
Статус: Offline
| Цитата ut3mk (  ) Открываем этот даташит и получаем совсем другую картину Ёщё раз вспоминается пословица ЧТО ИСТИНА В ВИНЕ Без бутылки не разобраться.
|
| |
|
|
| Седой | Дата: Четверг, 16.01.2014, 19.17.31 | Сообщение # 1580 |
|
Сержант
Группа: Пользователи
Сообщений: 32
Статус: Offline
| Цитата ut3mk (  ) Открываем этот даташит и получаем совсем другую картину Здравствуйте Юрий. Этот даташит хорошо бы двадцать лет назад открыть ведь он выпущен аж в 1992 г от Farichid и там в начале они пишут что девайс идентичен АВТ374.Который я выставил тот 2012 г от NXP там указано что он функционально заменяет АВТ374 и получается что хрен редьки не хуже)).НО с рабочей частотой не врут-проверено . У SN74ABT574 другой даташит...и производитель Ti -200 мГц
|
| |
|
|
| ut3mk | Дата: Пятница, 17.01.2014, 00.20.14 | Сообщение # 1581 |
 Генералиссимус
Группа: Администраторы
Сообщений: 5078
Статус: Offline
| Седой,
Пуповидному корпуса 1 к 1 совпадают с предложенные моими 574 Надо посмотреть, что и где продается и какие типы корпусов есть в наличии. Что бы не получилось, что плата есть но микросхем с таким корпусом нет нигде. Так было с FSТ3253 (большой корпус).
------------------------------------------------- наверное на выходные закончу полную разводку платы и размещу ее для всеобщего анализа. А то меня от нее скоро кандрашка схватит. Будем ошибки искать вместе.
|
| |
|
|
| UR5NEU6117 | Дата: Пятница, 17.01.2014, 16.46.19 | Сообщение # 1582 |
 Рядовой
Группа: Пользователи
Сообщений: 11
Статус: Offline
| Юра , а в принцепе почемуб не реализовать свой звуковой адаптер , к основной плате, или в основной плате ... Что то типа такого. http://www.overclockers.ua/peripheral/usb-sound-card/?print http://electronics-lab.ru/blog/audio/122.html http://el-shema.ru/publ/zvukovaja_karta_svoimi_rukami/1-1-0-241 И СДР былбы полным , и более ещё привлекательным, и людиб не заморачивались бы поиском звуковых карт , а имелиб встроенный свой звуковой адаптер , и продажыб возраслиб , и интерес бы к этому СДР бы возрос и подключение бы упростилось , два основных USB подключения и два для микрофон и телефон ..... Юра прошу мою мысыль в штыки не воспренимать , это лиш предложение , и мысли в слух.... Потомучто купить достойную звуковую , это 1000-4000 и болие.. гривень . Подумайте....Можна предусмотреть , подключение разймов между плат ... на четыри USBишные... для дополнительной платы , звуковой карты... как дополнительный блок к СДР трансиверу... И предлагаю расмотреть , или разработать схему , чтобы стиковать ОСНОВНУЮ плату, с собственной звуковым адаптером ....
|
| |
|
|
| Седой | Дата: Пятница, 17.01.2014, 18.31.47 | Сообщение # 1583 |
|
Сержант
Группа: Пользователи
Сообщений: 32
Статус: Offline
| Цитата ut3mk (  ) Надо посмотреть, что и где продается и какие типы корпусов есть в наличии. Корпуса и распиновка у всей группы АВТ574 идентичная,я приобретаю в РФ в основном в Элитане,что то из Китая или штатов Чем удобно для меня в Элитане,так там хороший ассотртимент и на все есть даташиты,но цены кусачие..опять же для меня.
|
| |
|
|
| Седой | Дата: Суббота, 18.01.2014, 17.35.36 | Сообщение # 1584 |
|
Сержант
Группа: Пользователи
Сообщений: 32
Статус: Offline
| Цитата UR5NEU6117 (  ) почемуб не реализовать свой звуковой адаптер Цитата UR5NEU6117 (  ) или разработать схему Схемы разработаны со встроенной звуковухой и реализуются..Но посмотрим что ответит наш воевода Юрий
|
| |
|
|
| ut3mk | Дата: Суббота, 18.01.2014, 20.06.56 | Сообщение # 1585 |
 Генералиссимус
Группа: Администраторы
Сообщений: 5078
Статус: Offline
| UR5NEU6117, Это не звуковые карты для SDR, а рядовые балалайки. С такой звуковой картой трансивер превратится в антирекламу SDR. Не положив в рот, не проглотишь. От себя скажу: "ПРОБУЙ!".
|
| |
|
|
| UR5NEU6117 | Дата: Суббота, 18.01.2014, 20.41.44 | Сообщение # 1586 |
 Рядовой
Группа: Пользователи
Сообщений: 11
Статус: Offline
| Цитата ut3mk (  ) UR5NEU6117, Это не звуковые карты для SDR, а рядовые балалайки. С такой звуковой картой трансивер превратится в антирекламу SDR. Не положив в рот, не проглотишь. От себя скажу: "ПРОБУЙ!".
Юра не в этом дело БАЛАЛАЙКА... предложите не БАЛАЛАЙКУ! Потому что СДР с хорошей звуковой , встроенной звуковой .. наоборот интерес людей поднимет ... люди уже начали приравнивать такую идею с ФЛЕКС5000... Юра , неужели это плохо?
|
| |
|
|
| UR4UDT | Дата: Суббота, 18.01.2014, 21.13.52 | Сообщение # 1587 |
|
Лейтенант
Группа: Пользователи
Сообщений: 45
Статус: Offline
| Цитата UR5NEU6117 (  ) неужели это плохо? Тема подробно "перетиралась" на cqham.ru (USB звук своими руками). Есть труднообходимые подводные камни. Зв. карту посредственного качества сделать нет проблем. Согласен с Юрой: SDR с такой картой будет даже хуже, чем просто антиреклама.
|
| |
|
|
| RA3AIW | Дата: Суббота, 18.01.2014, 22.42.09 | Сообщение # 1588 |
 Лейтенант
Группа: Пользователи
Сообщений: 61
Статус: Offline
| Цитата UR5NEU6117 (  ) предложите не БАЛАЛАЙКУ!
Так поставьте UGM96 вытащите её из корпуса и через USB HUB 1 шнурком к компу и ничего изобретать не нужно
|
| |
|
|
| -RA3PKJ- | Дата: Воскресенье, 19.01.2014, 15.06.07 | Сообщение # 1589 |
|
Рядовой
Группа: Пользователи
Сообщений: 12
Статус: Offline
| Все простые реализации звуковых карт дают только панораму 48 кГц. Встраивать их в SDR - значит заведомо ограничить пользователя. Эта тема действительно перетиралась на cqham.ru. Реальных "нормальных" конструкций карт нет, кроме SD-Widget. Но эта конструкция сложна и требует серьёзного подхода.
|
| |
|
|
| ut3mk | Дата: Воскресенье, 19.01.2014, 15.16.21 | Сообщение # 1590 |
 Генералиссимус
Группа: Администраторы
Сообщений: 5078
Статус: Offline
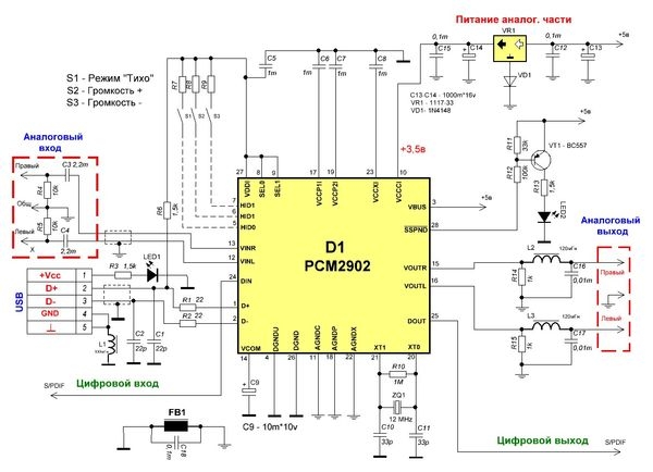
| Разбавлю диспут по самодельной звуковой и подкину работу всем кто желает по мучать свои глаза, а то у меня они уже как у вареной креветки. Прошу подключиться к поиску несоответствий в схеме и плате, или наоборот. По мне вроде все неточности исправлены, но новый взгляд не помешает. Вашему вниманию печатная плата и схема трансивера. Публикуется только как ознакомление и поиск ошибок, не стоит начинать ее сразу делать не исключительно есть недочеты. Печатная плата разводилась как односторонняя. Для более опытных предусмотрен и второй защитный слой.
|
| |
|
|