|
SDR Трансивер на SMD элементах
| |
| R9MAA | Дата: Воскресенье, 19.01.2014, 18.43.01 | Сообщение # 1591 |
|
Сержант
Группа: Пользователи
Сообщений: 38
Статус: Offline
| Юрий Николаевич, здравствуйте! Так как развязка уже идеальная, то есть во время приёма сигнал проходит через ОУ (TX), но до операционного усилителя (RX) ему ещё "далеко", тем самым исключаем подвозбуд по приёму, как здесь http://ut3mk.at.ua/forum/2-40-8360-16-1385982286 . По-этому я предлагаю использовать реле не для закорачивания входа ОУ (TX), а для использования возможности слушать звуки с ПК не включая TRX. Убиваем двух зайцев, не создавая специальную версию для "Winamp" слушателей. Не исключено что придётся поставить транзисторный ключ в цепь управления питанием ОУ (TX). с ув. Александр
Сообщение отредактировал R9MAA - Воскресенье, 19.01.2014, 22.02.46 |
| |
|
|
| FARAD | Дата: Понедельник, 20.01.2014, 01.13.48 | Сообщение # 1592 |
|
Лейтенант
Группа: Пользователи
Сообщений: 44
Статус: Offline
| to UT3MK
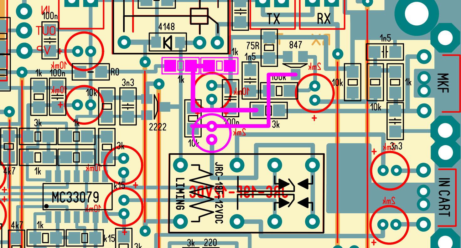
Юрий, что удалось найти. На схеме отсутствуют резисторы по 91 ому между Tr2 и смесителем приемного тракта, на плате они есть. Несущественно, но у MC33079 приемного тракта неправильно показаны + и - , по нумерации правильно. По микрофонному усилителю: - на схеме всё питание усилителя показано через резистор R45 10k, так не может быть; на плате - нулевая перемычка. - на плате после нулевой перемычки стоит делитель 1k/1k и от него питается усилитель, так и должно быть? - по схеме коллектор транзистора сидит напрямую на релюшку, а на плате добавлен электролит, он там нужен? - резистор R56 база-коллектор по схеме 100k, ранее там стоял 1,5МОм. - резистор R53 а цепи эмиттера указан R75, то есть получается 0,75 ома - это правильно? Или может 75R? Стабилизатор LM317 - расположение выводов показано так, если он расположен со стороны печатного монтажа, если ему место на обратной стороне, то выводы должны быть наоборот. В цепи самопрослушки на схеме показаны электролиты С65, С66, на плате их нет. Резисторы R61, R62 на схеме 1кОм, на плате 3кОм.
Сообщение отредактировал FARAD - Понедельник, 20.01.2014, 20.55.25 |
| |
|
|
| LZ2GX | Дата: Понедельник, 20.01.2014, 13.30.47 | Сообщение # 1593 |
 Полковник
Группа: Пользователи
Сообщений: 212
Статус: Offline
| Цитата ut3mk (  ) Прошу подключиться к поиску несоответствий в схеме и плате, или наоборот.
Поскольку цепи управления VT1 и VT2 получились на ПП очень длинными, то предлагаю заблокировать их конденсаторами как на схеме:
|
| |
|
|
| ut3mk | Дата: Среда, 22.01.2014, 15.27.06 | Сообщение # 1594 |
 Генералиссимус
Группа: Администраторы
Сообщений: 5078
Статус: Offline
| R9MAA, Все то оно красиво с винампом, но есть одно но!!!! Мы пришли к тому, от чего ушли - прямое попадание сигнала с линейного выхода на квадратурный усилитель и на смеситель хотя и без управляющих сигналов с делителя. Теоретически ничего не должно быть негативного. Давай этот вариант с винамп прослушкой будет как резервный, его надо проверить на рабочей схеме.
|
| |
|
|
| ut3mk | Дата: Среда, 22.01.2014, 16.07.21 | Сообщение # 1595 |
 Генералиссимус
Группа: Администраторы
Сообщений: 5078
Статус: Offline
| Цитата FARAD (  ) На схеме отсутствуют резисторы по 91 ому между Tr2 и смесителем приемного тракта, на плате они есть. добавил. Несущественно, но у MC33079 приемного тракта неправильно показаны + и - , по нумерации правильно. инвертировал знаки. По микрофонному усилителю: - на схеме всё питание усилителя показано через резистор R45 10k, так не может быть; на плате - нулевая перемычка. На плате не нулевая перемычка, а 1 х 1 кОм делитель. В схеме исправил 10 на 1 кОм - на плате после нулевой перемычки стоит делитель 1k/1k и от него питается усилитель, так и должно быть? - по схеме коллектор транзистора сидит напрямую на релюшку, а на плате добавлен электролит, он там нужен? - резистор R56 база-коллектор по схеме 100k, ранее там стоял 1,5МОм. Смещения в 100 кОм вполне достаточно, заодно избавился от одно номинального резистора. - резистор R53 а цепи эмиттера указан R75, то есть получается 0,75 ома - это правильно? Или может 75R? конечно 75 Ом, Стабилизатор LM317 - расположение выводов показано так, если он расположен со стороны печатного монтажа, если ему место на обратной стороне, то выводы должны быть наоборот. Теперь стабилизатор будет находиться на верхнем слое платы. В цепи самопрослушки на схеме показаны электролиты С65, С66, на плате их нет. Это мусор от старой схемы  надо убрать Резисторы R61, R62 на схеме 1кОм, на плате 3кОм.
Исправил. От положения движка громкости зависит уровень записи с эфира. Это поиск оптимального уровня усиления каскада ОУ при котором запись с эфира не будет ослабленной, а следовательно при ее ретрансляции она будет равна уровню микрофона. Возможно придется не повышать резистор, а наоборот понижать его до 750 Ом, но это уже в процессе подберем.
[admin]Спасибо за подсказки.
|
| |
|
|
| ut3mk | Дата: Среда, 22.01.2014, 16.27.17 | Сообщение # 1596 |
 Генералиссимус
Группа: Администраторы
Сообщений: 5078
Статус: Offline
| LZ2GX, Добавил конденсаторы по базам, в любом случае их наличие на приведет к ухудшению режимов коммутации. Пришлось поставить только по одному конденсатору, по коллектору ставить нет места на плате (теснота полнейшая).
|
| |
|
|
| ut3mk | Дата: Среда, 22.01.2014, 16.27.58 | Сообщение # 1597 |
 Генералиссимус
Группа: Администраторы
Сообщений: 5078
Статус: Offline
| На данный момент схема и печатка последней версии.
|
| |
|
|
| LZ2GX | Дата: Четверг, 23.01.2014, 02.04.23 | Сообщение # 1598 |
 Полковник
Группа: Пользователи
Сообщений: 212
Статус: Offline
| Предлагаю на ПП ( там где VT5) чуть, чуть дорожки изменить.
|
| |
|
|
| ut3mk | Дата: Четверг, 23.01.2014, 03.47.36 | Сообщение # 1599 |
 Генералиссимус
Группа: Администраторы
Сообщений: 5078
Статус: Offline
| LZ2GX, В этом есть резон! От себя дополнил - по феншую растянул дорожки. Вроде больше замечаний нет, наверное можно пытаться ее собирать....
|
| |
|
|
| FARAD | Дата: Четверг, 23.01.2014, 10.33.43 | Сообщение # 1600 |
|
Лейтенант
Группа: Пользователи
Сообщений: 44
Статус: Offline
| Цитата ut3mk (  ) От положения движка громкости зависит уровень записи с эфира.
Юрий, а о каком регуляторе идет речь, на схеме такого не вижу.
И прошу извинить за настойчивость, но я снова о стабилизаторе LM317. Я не понял, какой слой на плате Вы считаете верхним, но такое изображение на печатке не соответствует ни одному, ни другому варианту. Согласно программы S-Layout, корпус стабилизатора показан на том слое, где находятся все перемычки, разъемы, реле и электролиты. Но тогда расположение выводов LM317 должно быть другим. Если же корпус LM расположить со стороны печатного монтажа, то расположение резисторов R26 R27 в цепи вывода управления приходится как раз под корпус ТО-220. К тому же, при монтаже самой платы в корпус TRX, печатный монтаж оказывается снизу и стабилизатор соответственно тоже, а это надо учитывать.
Сообщение отредактировал FARAD - Четверг, 23.01.2014, 11.17.23 |
| |
|
|
| ut3mk | Дата: Пятница, 24.01.2014, 03.05.17 | Сообщение # 1601 |
 Генералиссимус
Группа: Администраторы
Сообщений: 5078
Статус: Offline
| FARAD, спс за настойчивость, а оно так и есть. Я планировал стаб вынести со стороны реле... а в итоге оставил как есть. Буду править плату с верхним расположением. Если много потянет гемороя, то оставлю как есть только уберу резисторы.
Цитата FARAD (  ) Юрий, а о каком регуляторе идет речь, на схеме такого не вижу. давай этот вопрос потом обсудим когда будет собран трансивер.
Печатка с двумя видами монтажа стабилизатора.
|
| |
|
|
| qwerty | Дата: Пятница, 24.01.2014, 03.51.24 | Сообщение # 1602 |
|
Сержант
Группа: Пользователи
Сообщений: 24
Статус: Offline
| LM317 можно брюхом вверх с верхней сторону оставить .С ув. RN0QA
|
| |
|
|
| FARAD | Дата: Пятница, 24.01.2014, 14.08.16 | Сообщение # 1603 |
|
Лейтенант
Группа: Пользователи
Сообщений: 44
Статус: Offline
| Цитата ut3mk (  ) Я планировал стаб вынести со стороны реле Юрий, в принципе, если не стремиться к применению именно LM317, а допустим той же 1117 в корпусе SOT-223, то можно расположить ее и на стороне печатного монтажа. Ток потребления не такой и большой и ее вполне хватило бы. Да и не дефицит вроде. Вот примерно так.
Сообщение отредактировал FARAD - Пятница, 24.01.2014, 14.28.13 |
| |
|
|
| ut3mk | Дата: Пятница, 24.01.2014, 21.23.01 | Сообщение # 1604 |
 Генералиссимус
Группа: Администраторы
Сообщений: 5078
Статус: Offline
| FARAD, Печатные платы здесь http://ut3mk.at.ua/forum/2-40-8608-16-1390518317 двух вариантов, какой вариант приемлем тот и тестируйте. На всякий случай все же еще разок надо пробежаться по разводке платы, чем черт не шутит, а вдруг .... пакость запряталась. Печатку начну делать на этих выходных.
|
| |
|
|
| LZ2GX | Дата: Суббота, 25.01.2014, 02.13.28 | Сообщение # 1605 |
 Полковник
Группа: Пользователи
Сообщений: 212
Статус: Offline
| Цитата ut3mk (  ) На всякий случай все же еще разок надо пробежаться по разводке платы
Ещё чуть, чуть.
|
| |
|
|
|